Ana Sayfa
Duyurular
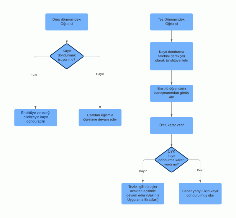
Kayıt Dondurma İşlemleri

KAYIT DONDURMA İŞLEMLERİ

Lisansüstü programlarımıza kayıtlı ders aşamasındaki tüm öğrencilerin 23 Mart 2020 tarihinden itibaren teorik lisansüstü dersleri Uzaktan Eğitimle yapılmaya başlanmıştır. 31 Mart 2020 tarihli Yükseköğretim Yürütme Kurulu toplantısında alınan karar uyarınca; Bu süreç içinde kayıt dondurmak isteyen ders dönemindeki öğrencilerin kayıt dondurma talepleri Enstitü Yönetimi Kurulu tarafından, tez dönemindeki öğrencilerin kayıt dondurma talepleri ise öğrencinin danışmanından görüş alınarak Üniversite Yönetim Kurulu Kararı ile değerlendirilecektir.


Kayıt dondurma dilekçesine ekteki dosyadan ulaşabilirsiniz. 

31 Mart 2020 tarihli Yükseköğretim Yürütme Kurulu toplantısında alınan karar uyarınca; Öğrenimine devam eden öğrencilerin Doktora Yeterlik / Yüksek Lisans Tez Savunma ve Doktora Tez Savunma sınavları online olarak yapılacaktır.

 

Fotoğraflar